Принцип работы
Мобильная библиотека
- Для доставки пуш-сообщений мы используем WebSocket Secure(wss). Каждое устройство постоянно поддерживает соединение с сервером MULTIPUSHED и отслеживает изменение Connectivity устройства.
- Для поддержания стабильного соединение с сервером MULTIPUSHED раз в час происходит принудительное переподключение, используя службу Android AlarmManager. Данный параметр позволяет сохранить баланс между расходом батареи (менее 1 процента) и стабильностью работы сервиса.
- На мобильном устройстве это реализовано в виде службы (Service). Служба доставки сообщений продолжит работать даже при закрытии вашего мобильного приложения. Мы также используем JobIntentService как вспомогательный механизм, который необходим, если службе по каким-либо причинам не удалось запустится.
- Для управлением жизненным циклом сервиса используется PowerManager.WakeLock в режиме PARTIAL_WAKE_LOCK. Как только пуш-сообщение приходит служба PowerManager.WakeLock включается на несколько секунд, чтобы доставить текст сообщения пуша до вашего мобильного приложения для отображения конечному клиенту. После обработки пуш-сообщения служба отключается, чтобы не мешать устройству спать.
Web push
Поддерживаемые версии
- Chrome: Windows / Mac / Android / iOS 16.4+
- Opera: Windows / Mac / Android / iOS 16.4+
- Firefox: Windows / Mac / Android / iOS 16.4+
- Microsoft Edge: Windows / Mac / Android / iOS 16.4+
- Яндекс браузер: Windows / Mac / Android / iOS 16.4+
- Safari: iOS 16.4+
- UC Browser: Android
iOS 16.4+: Ваш вебсайт должен быть установлен как PWA (Ваши юзеры сначала должны кликнуть на кнопку "Поделиться" - "Добавить на главнй экран", прежде чем они смогут подписаться на пуш-уведомления). Также обратите внимание, что эмулятор iOS в настоящее время не поддерживает Web push.
Статусы веб пушей
У пушей есть 3 статуса:
- InProcess
- Undelivered
- Delivered
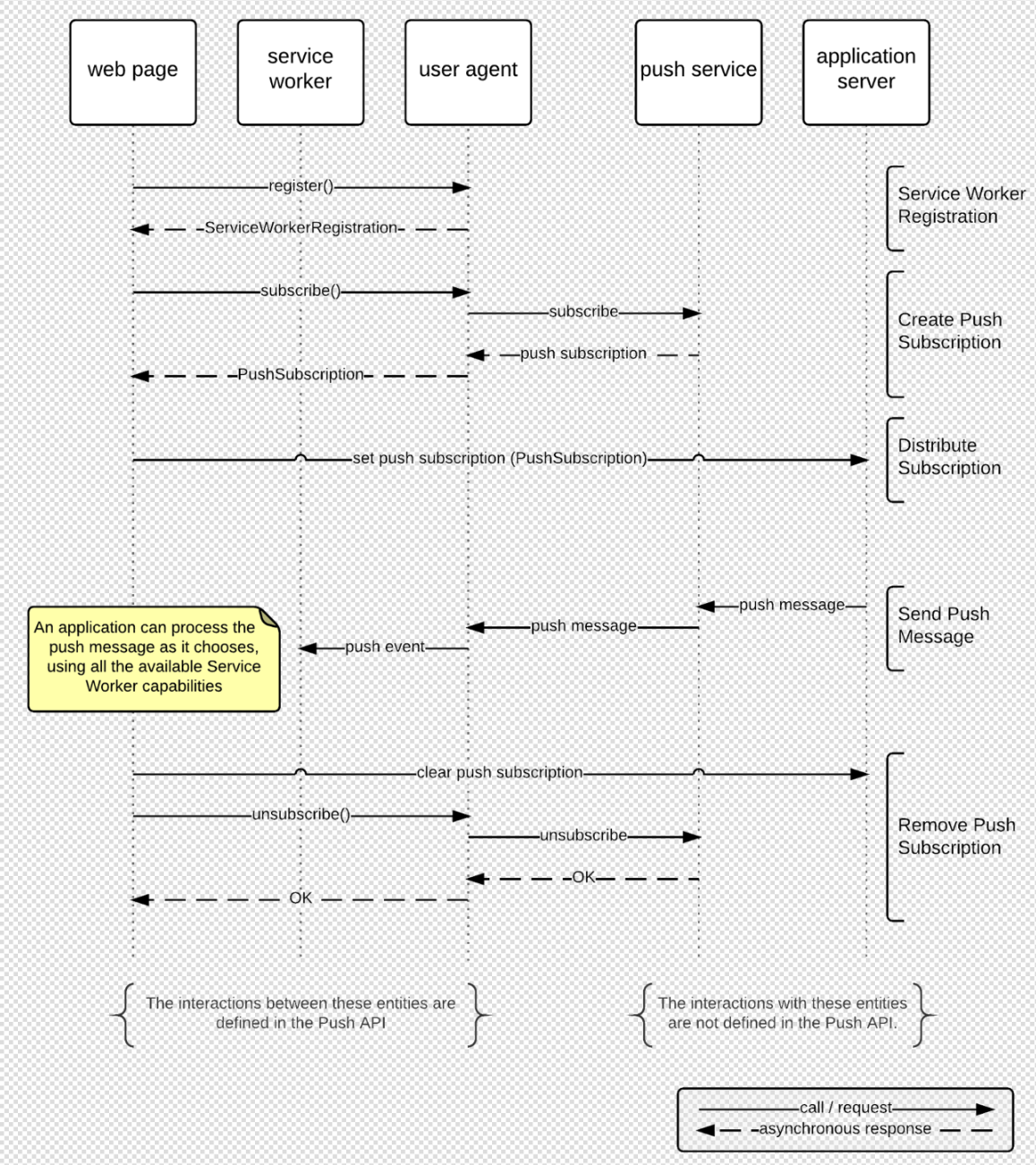
Схема работы

Общие рекомендации
Что такое opt-in и почему оно важно?
Opt-in — это первое уведомление, которое запрашивает у посетителя разрешение присылать ему другие материалы. Это шанс сделать посетителя сайта подписчиком. Поэтому очень важно объяснить ему, чем ценны ваши пуш-уведомления.
Чтобы повысить шанс подписки, настройте opt-in в зависимости от того, кто ваша целевая аудитория. Решите, когда будет появляться уведомление — когда посетители зашли на сайт или когда они уже как-то с ним взаимодействовали.
Укажите, что от рассылки можно легко отказаться. Это поможет создать доверительные отношения.
Push-уведомления не работают в режиме инкогнито или приватном браузере. Пользователи должны явным образом соглашаться на push-уведомления при посещении вашего веб-сайта, средний показатель согласия составляет 7–17%
Вопросы и ответы
- Можно ли добавить диплинки? Да, такая возможность присуствует